******BETWAY·必威(西汉姆联)官方网站-West Ham United
欢迎光临 必威西汉姆联教务处 今天是
当前位置: 首页 >教务信息>通知公告> 正文

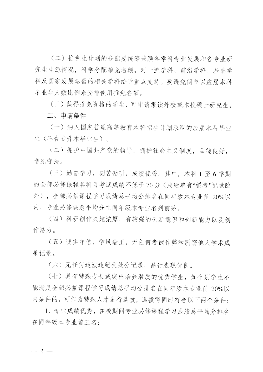
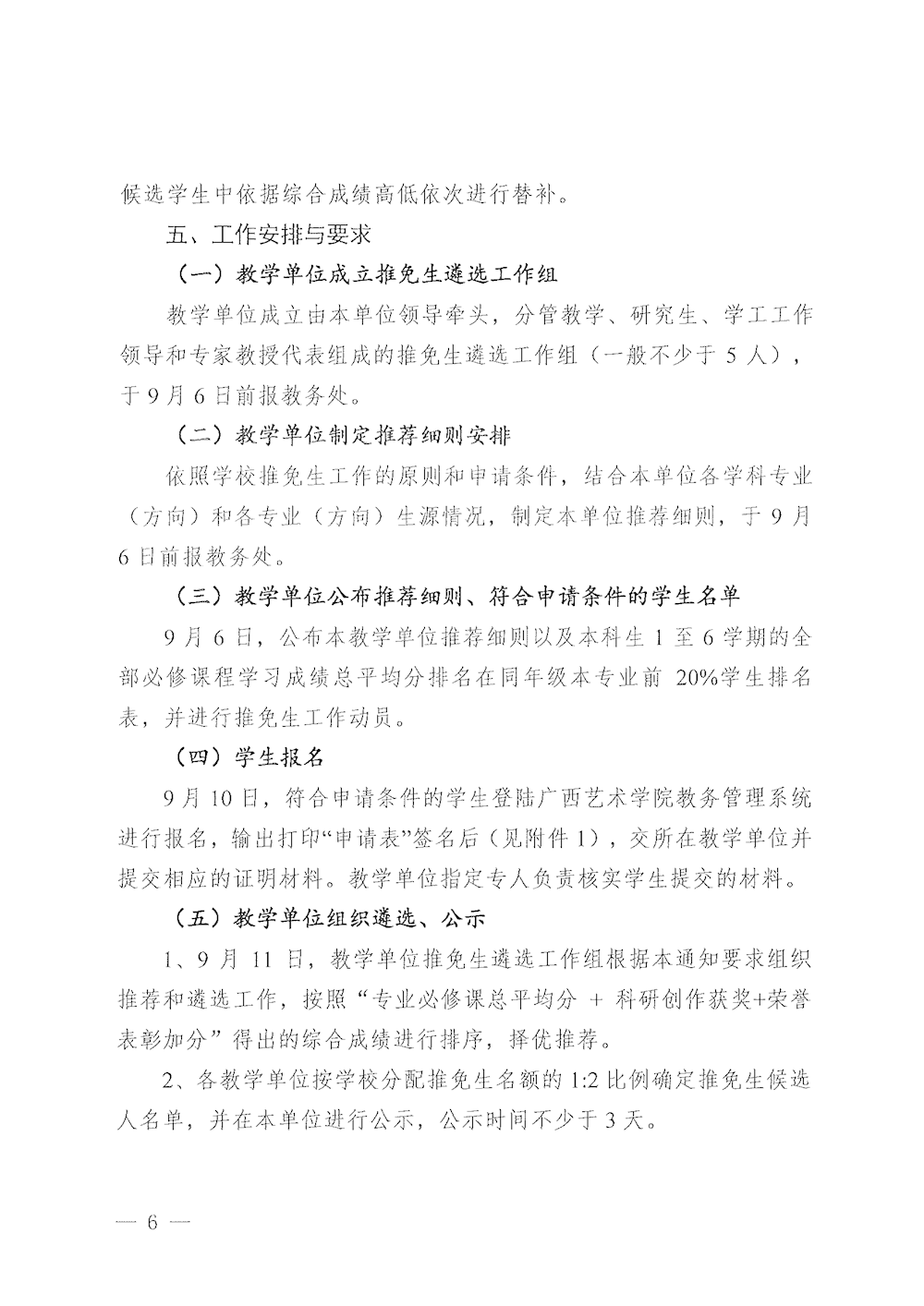
广艺政发[2019]250号-关于做好我校2020届优秀应届本科毕业生推荐免试攻读硕士学位研究生工作的通知

来源: 作者: 时间:2019-09-04 16:00 点击: 字号:【
分享到:
打印正文 返回顶部